Hackathon avec l'entreprise Logbook (Agoranov)
> Logbook
- Date de l'évènement: 17/2/25 - 21/2/25
- Adresse : 96bis Bd Raspail, 75006 Paris, FR
- Secteur d'activité: Technologies éducatives (EdTech)
- Site de l'entreprise: https://www.logbook.education/en
En mars 2025, j'ai eu l'honneur de prendre part à un hackathon organisé par LeRebours et l'entreprise Logbook, accueilli dans les locaux d'Agoranov.
Nous avions pour mission de développer une application permettant de transcrire des enregistrements audio en temps quasi réel. Avec mon équipe, nous nous sommes consacrés à ce projet novateur et avons présenté notre solution en fin de semaine.
L'architechture de notre projet :

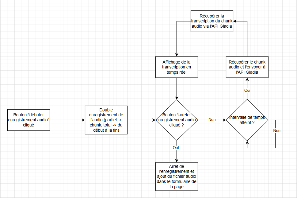
La transcription devant être fait en temps quasi réel, nous devions donc envoyer des chunks audio à intervalle régulier vers l'API Gladia afin de pouvoir par la suite récupérer la transcription et l'afficher à l'utilisateur.
Schéma du workflow de l'enregistrement audio :

Technologies utilisés :
- BDD object (fichier audio et texte) : AWS S3
- BDD user (emails, mdp, etc) : MySQL (Docker)
- Front-end Symfony :
- Affichage : HTML5, CSS3, Twig
- Appel API : Ajax
- Back-end Symfony :
- Gestion users et fichiers/objects : PHP
- API transcription : Gladia API
> Logbook
- Date de l'évènement: 17/2/25 - 21/2/25
- Adresse : 96bis Bd Raspail, 75006 Paris, FR
- Secteur d'activité: Technologies éducatives (EdTech)
- Site de l'entreprise: https://www.logbook.education/en